beat365会员官方网站
服务大厅
E化办公
网上缴费
超星泛雅
正方教务
中国知网
迎新/就业调查
一卡通平台
人才招聘
信息公开
校长信箱
招标采购
师德师风投诉举报
EN
首页
beat365会员官方网站
学校介绍
管理团队
机构设置
登云标识
教育理念
工学结合专班精神
校园风光
联系我们
新闻中心
登云要闻
校园动态
通知公告
融媒聚合
媒体报道
教学科研
二级教学单位
智能制造学院
建筑与设计学院
管理学院
现代服务学院
信息与软件工程学院
通识教育中心
马克思主义学院
教学管理
政策文件
专业建设
课程建设
实训基地
专业竞赛
教改成果
质量与教科研
合作交流
产教融合
合作机制
合作动态
硕士基地
典型案例
两岸交流
爱心助学
继续教育
专接本
专转本
成人学历提升
技能培训
招生就业
招生服务
就业服务
党建思政
党组织架构
工作动态
先锋典型
网络思政
理论学习
政策法规
校园生活
青春风采
一站式学生社区
功能介绍
育人活动
学务在线
校友之家
组织架构
校友风采
教工之家
生活服务
体育馆、学生活动中心、心理健康教育中心、就创业服务中心
一站式学生社区
宿舍、医务室
食堂、商超
图书馆
教学科研
二级教学单位
教学管理
质量与教科研
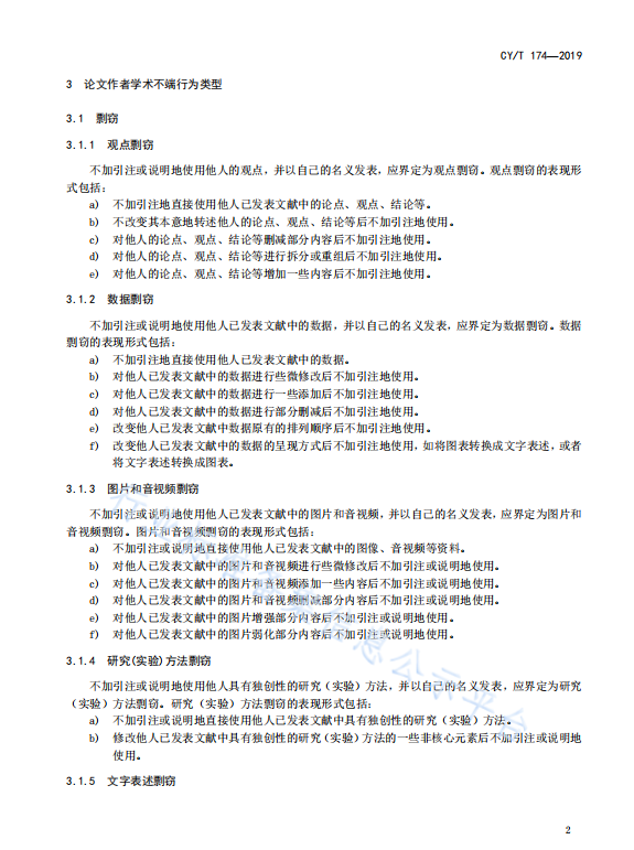
学术出版规范 期刊学术不端行为界定
发布时间:2024-03-22
作者:质量与教科研办公室
上一篇:
下一篇:
X
X